+ Ново Мнение
Страница 1 от 4
1 2 3 4 ПоследнаПоследна
Визуализирани са от 1 до 10 от общо 34

Тема: Самоделен ВЕС

  1. #1
    Почетен Автор Аватар на Gogo55
    Регистриран
    Feb 2011
    Живее в
    Асеновград
    Мнения
    598

    Самоделен ВЕС

    Дойде време да си направя един ВЕС които да ми дава точни и стабилни 5V с поне 4-5А за захранване на повече сервомашинки и приемника от батерии с напрежение над 10V/3 или 4 липолки/.Схемата е идиотски лесна и я използвам от много години за всякакви видове захранвания като се почне от сложни цифрови устройства и се свърши с най-елементарни където се иска някакво точно напрежение.Входното напрежение трябва да е изправено и филтрирано, или от акумолатор, и да е с поне 2V по високо от изходното, но не повече от 30V/за тази схема от 4V до 30V.Изходното напрежение зависи от стоиноста на резистори R3 и R4.На снимката съм дал тяхните стоиности за напрежение от 5V за бордната електроника и за 1,5V за подгряването на свеща при ДВГ.Резистора R2 може и да не се слага-неговата роля е да "грее" ако се даде на късо плюса и минуса по невнимание за да не изгори транзистора.От мощноста на транзистора зависи изходната мощност-този транзистор го дават по даташиит до 15А60V.При консумация над 4-5А започва да грее и си иска радиатор.Една стандартна сервомашинка дърпа около 0,4А за информация.
    Най-много полза обаче имам от стабилизатора за 1,5V защото от него мога да си подгрявам свеща на ДВГ от всеки един акумолатор-като се почне от този които е на борда на леталото,мине се през резервните батерии които нося в куфарчето и се свърши с акумолатора на колата.Свеща на ДВГ дърпа около 4А при 1,5V.
    Другото предимство на дадената схема е че ако успоредно на R4 се сложи потенциометър със стоиност от 5К до 10К то чрез неговата врътка може да се получава регулиращо се изходно стабилно напрежение от 1,5 V до почти колкото е това което подаваме за вход с достатъчна мощност.Единствено трябва да се следи температурата на радиатора и ако има нужда/при над 50С/ да се смени с по голям, или да се подпомогне охлаждането му с малък вентилатор. Ако слагаме резистора R2 /аз съм го сложил само на едната от двете схеми/който трябва да е достатъчно мощен, то трябва също така да подложим изолационна подложка под LM317T или да използваме два отделни радиатора.Тъи като цялата схема се състои от няколко детаила на кръст дори няма нужда да се прави и платка за нея-пак си работи.Ако махнем от схемата R1,R2 и транзистора то пак имаме стабилизатор на каквото напрежение го нагласим от стоиностите на R3 и R4, но вече мощноста е до 1,5А при LM317T, или до 1А при LM317.
    Прикачени икони Click image for larger version

Name:	Stab za 1.5V i za 5V na 15A.JPG‎
Views:	1605
Size:	113.7 KB
ID:	2622  

  2. #2
    Почетен Автор Аватар на Gogo55
    Регистриран
    Feb 2011
    Живее в
    Асеновград
    Мнения
    598

    Тука снимка на ВЕС до 1,5А-работи си добре при 4 стандартни сервота+приемник, радиатора грее но не е фатално и поради това няма нужда от транзистора и още два резистора.Изпълнението е само от LM317T и два резистора 330 ома и 1К.Захранването на борда е от 3 или 4 липолки.
    Редактирам си мнението днес 26.ІІІ.2011г., тази схема само с LM317T без транзистора не е надежна и чат пат дава отсечки при 4 сервота!При 4 сервота днес измерих консумация от 1,5А и радиаторчето застрашително греее.Не я препоръчвам изобщо за повече
    от две стандартни сервота!
    Прикачени икони Click image for larger version

Name:	Stab na 5V s LM317T.JPG‎
Views:	1362
Size:	95.3 KB
ID:	2623  
    Последна редакция от Gogo55; 26.03.2011 на 17:09.

  3. #3
    Заслужил Автор
    Регистриран
    May 2010
    Живее в
    Смолян
    Мнения
    447

    Гого,
    Нали се сещаш, че това не е BEC ( Battery Elimination Circuit ), а просто аналогов стабилизатор на напрежение Този тип схеми може да "издои" акумулаторите до (Vout+1,25+0,6)V и няма кой да я спре.
    Проблема в случая е, че цялата мощност която разсейват резисторите, интегралния стабилизатор и разширителния транзистор, грее ..... атмосферата....
    При тоци над 1-1,5А, най-разумно е да се прави DC-DC Buck преобразувател, защото загубите са под 10%.
    Аз много харесвам чиповете на National Semiconductors. Те са много качествени, гамата е голяма и не са скъпи. На сайта им има прекрасен софт за онлайн смятане на импулсни преобразуватели - нарича се Webench Designer - http://www.national.com/analog .
    Николай Арсов - дърт авиомоделист от 1967г.

  4. #4
    Почетен Автор Аватар на Gogo55
    Регистриран
    Feb 2011
    Живее в
    Асеновград
    Мнения
    598

    Даи готова схема, че аз за по лесно си играя така както съм описъл :)

  5. #5
    Заслужил Автор
    Регистриран
    May 2010
    Живее в
    Смолян
    Мнения
    447

    Линка, дето съм дал прави схема, спецификация, симулация, Фурие анализ......абе почти всичко, което е необходимо. Само попълваш табличката за желаните токове и напрежения и софта ти предлага няколко алтернативи, дори ти смята и цената.
    Николай Арсов - дърт авиомоделист от 1967г.

  6. #6
    Заслужил Автор
    Регистриран
    May 2010
    Живее в
    Смолян
    Мнения
    447

    Здравейте момци,
    Ето ви нещо много интересно, лесно изпълнимо и достатъчно компактно за постигане на токове над 3...4...5А.

    http://www.national.com/en/power/sim.../products.html
    http://www.national.com/ds/LM/LMZ23605.pdf

    С тази серия чипове можете да си спретнете лесно импулсни стабилизатори на 5V за доста сериозни тоци. При КПД от порядъка на 88-90%, аналоговите стабилизатори, въпреки цената им, можете да ги отпишете.
    Николай Арсов - дърт авиомоделист от 1967г.

  7. #7
    Почетен Автор Аватар на ПАЦО
    Регистриран
    Mar 2010
    Живее в
    РУСЕ
    Мнения
    557

    А може да си сковете и сами импулсно стабилизаторче само с едно таймерче 555 , мос-фет-че, дроселче ,шоткаво диодче и кндензаторче... напрактика за всякакъв ток и напрежение... и това за няколко стотинки

  8. #8
    Почетен Автор Аватар на Gogo55
    Регистриран
    Feb 2011
    Живее в
    Асеновград
    Мнения
    598

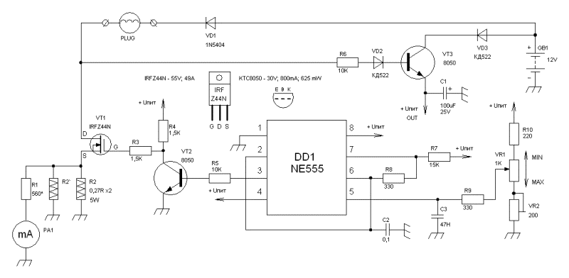
    Мда, ето схемата и моето и повторение.Схемата е свалена от братята руснаци от китаиско купешко съндъче.В интерес на истината поне 5 дена ходя на полето без да се налага да зареждам батерията с която я храня-6 клетки от лаптоп по 3000ма
    Прикачени икони Click image for larger version

Name:	shema kitai rus.gif‎
Views:	1581
Size:	16.7 KB
ID:	3264   Click image for larger version

Name:	12.III.2011.JPG‎
Views:	1358
Size:	104.8 KB
ID:	3265  

  9. #9
    Почетен Автор Аватар на ПАЦО
    Регистриран
    Mar 2010
    Живее в
    РУСЕ
    Мнения
    557

    поне 15 години вече ползвам подобна схемотехника и не съм имал проблеми, въпреки ,че предпочитам където е възможно да ползвам линеини стабилизатори въпреки ниското кпд заради импулсните смущения и шума....
    Междо другото точно тази схема не ми харесва, има нещо сбъркано в нея:):):)

  10. #10
    Заслужил Автор
    Регистриран
    May 2010
    Живее в
    Смолян
    Мнения
    447

    Така е, доста сбъркана схемотехника ... доста несериозна за захранване на скъпи приемници и сервомашинки. Примерите в пост #6 ги дадох именно с тази цел - много добро регулиране, никакво тегло, нищожни импулсни шумове, приемлива цена за токовете, които могат да се "доят" от него. При 3А-овите линейни стабилизатори, цялата разлика между захранващото напрежение и 5V, умножени по тока, който се тегли, отива да грее атмосферата, респективно модела....да не му е студено...
    Скоро ще получа няколко чипа, ще им разработя платчица, ще ги тествам и ще постна инфо как се държи желязото ... барабар със съответните осцилограми.
    Николай Арсов - дърт авиомоделист от 1967г.

+ Ново Мнение

Информация за темата

Users Browsing this Thread

В момента 1 потребители разглеждат тази тема. (0 регистрирани и 1 гости)

     

Вашите права за публикуване

  • Вие не можете да създавате нови теми
  • Вие не можете да пишете мнения
  • Вие не можете да прикачате файлове
  • Вие не можете да редактирате мненията си
  • BB code е Включен
  • Smilies са Включени
  • [IMG] кода е Включен
  • HTML кода е Изключен