Момци,
Дайте мнения по следния въпрос, свързан с #171 :
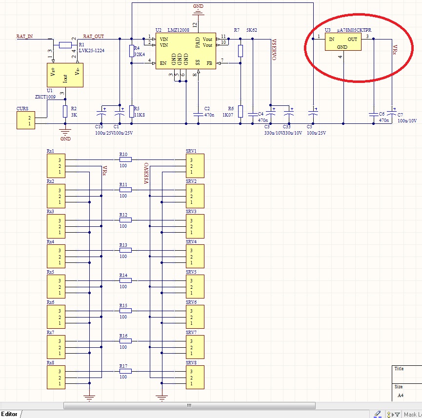
Е ли е необходим отделен 1-1,5А 5V стабилизатор за приемника върху този модул ( ограден в червено ), при положение, че съответния стабилизатор върху ESC-то остава свободен, разтоварен, а и кабелчето, което се ползва за захранване на приемника, управлява и двигателя?
Мисълта ми е в тази посока:
Приемника се захранва от ESC-то, от приемника към модула идват само маса и сигнали. Плюса (+), който също върви по кабелите НЕ се използва от модула. От модула излизат кабелите към сервата, захранени от импулсния стабилизатор и пренасящи сигналите от приемника. Токовия датчик върху модула си остава.
Ето и схемата за по-голяма яснота.
Приложение 3823